SI
SI
discoversearch

We've detected that you're using an ad content blocking browser plug-in or feature. Ads provide a critical source of revenue to the continued operation of Silicon Investor.  We ask that you disable ad blocking while on Silicon Investor in the best interests of our community.  If you are not using an ad blocker but are still receiving this message, make sure your browser's tracking protection is set to the 'standard' level.
Strategies & Market Trends : 2026 TeoTwawKi ... 2032 Darkest Interregnum -- Ignore unavailable to you. Want to Upgrade?


To: TobagoJack who wrote (218904)1/2/2026 4:20:49 AM
From: TobagoJack  Read Replies (2) | Respond to of 219818
 
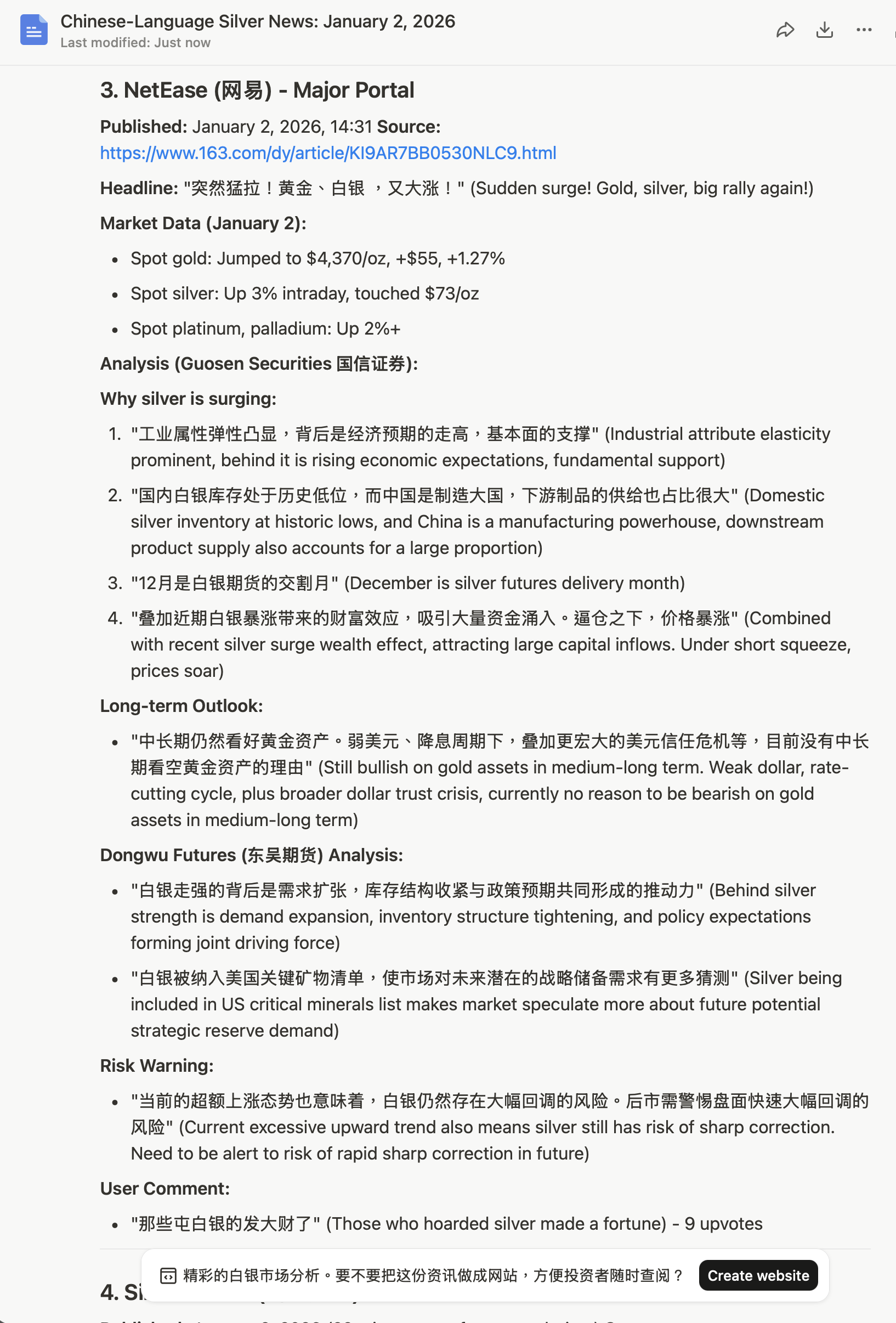
Q: any news from China in local language re silver this day ?





To: TobagoJack who wrote (218904)1/5/2026 9:55:10 PM
From: TobagoJack  Read Replies (1) | Respond to of 219818
 
re <<MiniMax>> ... should be very noice

finance.yahoo.com

MiniMax Targets Top-End Pricing for Hong Kong IPO as Demand Accelerates



Khac Phu Nguyen
Tue, January 6, 2026 at 12:20 AM GMT+8 2 min read

Investor demand for MiniMax's Hong Kong initial public offering appears to be running hot, with people familiar with the matter saying the company plans to price the deal at the top of its marketed range. The Shanghai-based generative AI startup has advised investors it intends to sell shares at HK$165 apiece, following strong order momentum since bookbuilding began last Wednesday at a minimum price of HK$151. Given the pace of demand, MiniMax is expected to stop accepting institutional orders at 5 p.m. local time on Monday, a day earlier than initially scheduled, according to people familiar with the discussions.

MiniMax is backed by Alibaba Group Holding Ltd. ( NYSE:BABA) and Abu Dhabi's sovereign wealth fund and is among the first Chinese post-ChatGPT AI companies to seek a public listing. At the top end of the range, the IPO could raise at least HK$4.2 billion, with an option in place to increase the size of the deal. The offering has reportedly attracted demand for several times the shares available, including interest from sovereign wealth funds and global long-only investors, reflecting broader enthusiasm for Chinese AI firms as Beijing continues to support domestic development in the sector.

The company is expected to begin trading on Friday, contributing to an active start to the year for Hong Kong's equity market. MiniMax's debut is scheduled for the same week as rival Zhipu, with both companies viewed as leading Chinese challengers to US-based AI groups such as Anthropic. Their listings could reinforce expectations that AI-related companies will remain a key driver of Hong Kong's IPO pipeline into 2026, as investors continue to look for exposure to emerging national champions in a defining technology.